Mazda 申请全新混动引擎专利:2.0L四缸引擎+电机、足以媲美丰田混动?

最近根据日本媒体的消息 Mazda 已经申请了全新一代的混合动力专利,新的系统将会由2.0L的四缸引擎+电机组成,虽然说和现在的 THS 丰田混动系统没有太大差异,但是可以用更小的排量提供不错的动力,甚至有可以媲美 Toyota 的系统,非常值得期待!

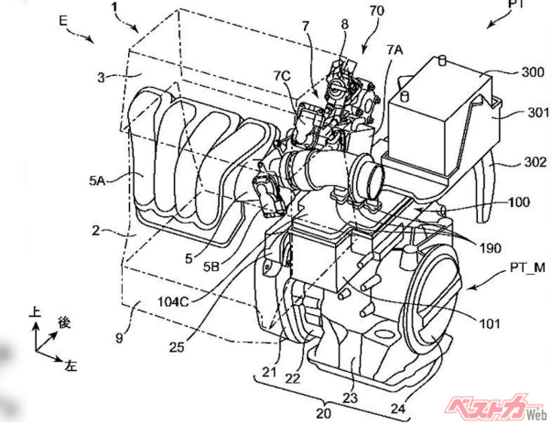
根据日本曝光的专利图片,新混动系统采用了横置的四缸引擎,电机被设计在引擎右侧,而控制模块则位于引擎顶部。内燃引擎与电机之间则夹着变速器,这种紧凑的设计进一步优化了动力总成的布局。
虽然专利文件并未透露该四缸引擎的具体排量,但外界猜测其很可能是2.5L或更小的排量,以与RAV4 Hybrid的2.5L引擎+三电机组合相抗衡。然而,关于动力输出和燃油效率的具体细节,目前仍是未知数。

作为Mazda的一款畅销车型,现款CX-5已经服役了九年之久,相比竞争对手来说,其设计和技术略显老旧。尤其是与Mazda近年来推出的CX-50、CX-60、CX-70、CX-80和CX-90等新一代SUV相比,现款车型的外观已显得有些“疲态”。
然而,根据最新谍照显示,2026款CX-5在保留标志性车身比例和轮廓的同时,其前后车脸都将进行全面升级。此外,尽管内饰设计尚未曝光,但业内人士预测,新车将对内饰进行升级,以追赶Mazda其他新车型的现代化水平。

除了混动系统外,Mazda还将在新款CX-5上首发全新的Skyactiv-Z引擎。据2024年底的报道,这款新引擎将取代现有的Skyactiv-G和Skyactiv-X系列,并以更高的热效率和更优的燃烧技术为目标,进一步提升Mazda车型的竞争力。
目前来看,全新CX-5的并联混动系统和Skyactiv-Z引擎无疑是Mazda向混动领域迈出的重要一步。然而,与丰田RAV4 Hybrid等成熟车型相比,Mazda是否能在动力和效率方面实现超越,仍需拭目以待。面对这个竞争激烈的细分市场,新CX-5显然肩负着不少压力和期待。
消息来源:Carscoops
图片翻摄:torque.com
